william威廉亚洲官方网站 - 威廉希尔中文网站平台
学校首页
网站首页
通知公告
学院要闻
学习与发展
合作机构风采
学院概况
学院简介
机构设置
现任领导
联系我们
威廉希尔中文网站平台
党建风采
理论学习
自学考试
通知公告
专业介绍
自考招生
学籍学历
考试查询
成人函授(业余)
通知公告
招生管理
教学管理
学籍学历
规章制度
教育培训
培训工作
学位工作
规章制度
同等学力
通知公告
招生管理
教学管理
规章制度
下载中心
成人函授(业余)
自学考试
教育培训
成人函授(业余)
通知公告
招生管理
教学管理
学籍学历
规章制度
招生管理
当前位置:
网站首页
>
成人函授(业余)
>
招生管理
> 正文
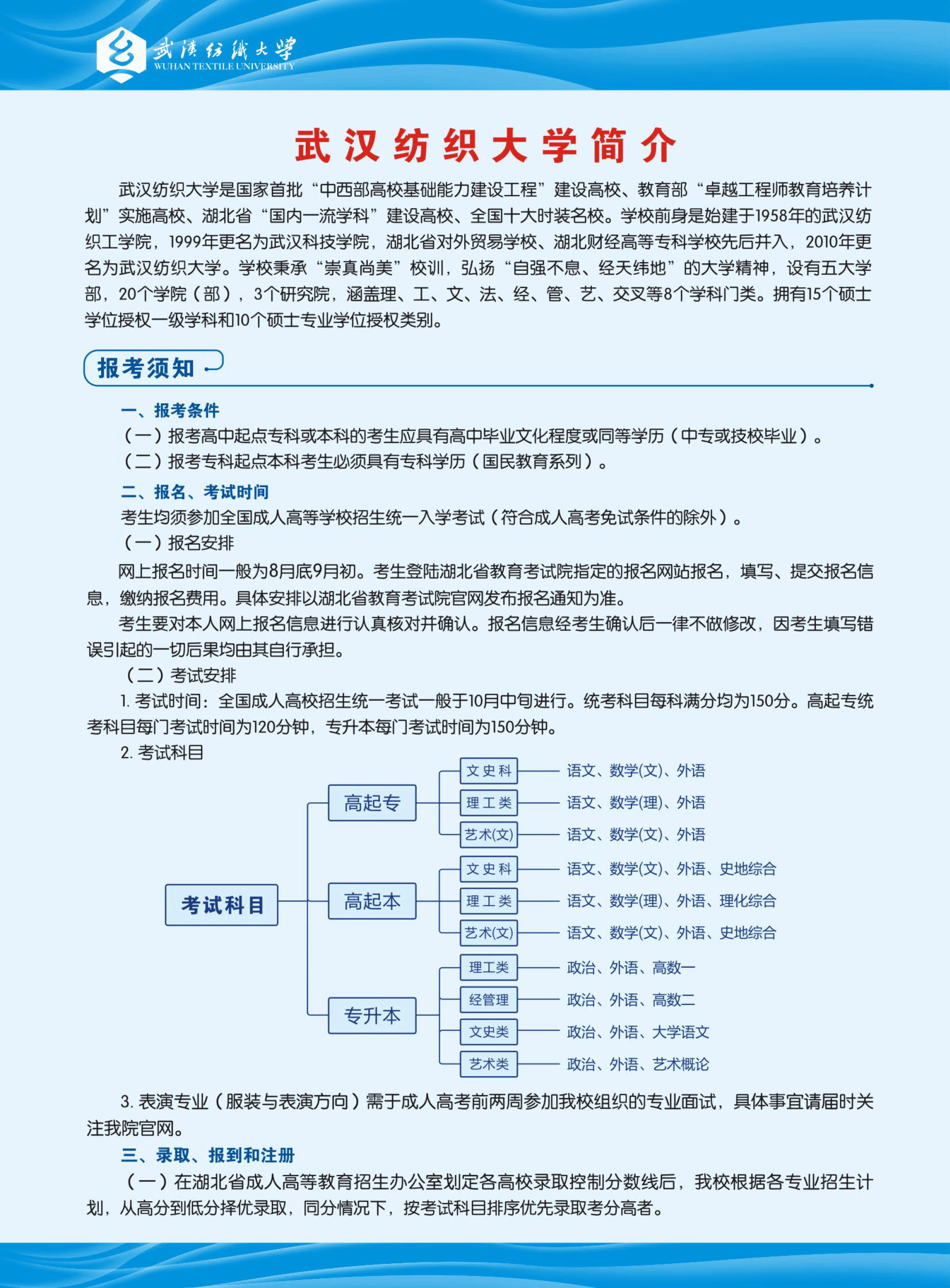
2024年william威廉亚洲官方高等学历继续教育招生简章
发布日期:2024-05-27 作者:于峰 编辑:陈美云 审核:秦梦 来源: 点击:
上一条:
2025年william威廉亚洲官方高等学历继续教育招生简章
下一条:
william威廉亚洲官方2023年高等学历继续教育招生简章